Loading...
SECOND-LIFE SYSTEM

Extending Battery Value Through Echelon Utilization

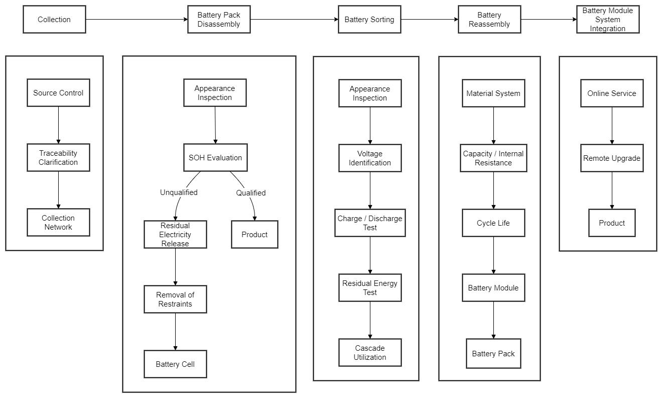
Retired power batteries that still retain 70–80% capacity are not suitable for direct recycling. Through systematic testing, sorting, and module reassembly, these batteries can be applied to energy storage, low-speed vehicles, and other scenarios, extending their service life by 3–5 years and maximizing resource value.

Our second-life system covers the complete process from incoming inspection, capacity testing, consistency sorting, to module reassembly and system integration, helping clients build compliant and efficient echelon utilization production lines.

Automated Testing & Sorting
Capacity & Internal Resistance Matching
Module Reassembly & Integration
Full Traceability System
Second-life battery system
PROCESS FLOW

Second-life System Process

01
Incoming Inspection

Appearance inspection, voltage detection, barcode scanning, establishing battery archives and traceability records.

02
Capacity Testing

Automated charge-discharge testing, measuring actual capacity, internal resistance, and self-discharge rate for grading.

03
Sorting & Matching

Grouping batteries with similar capacity and internal resistance based on test data to ensure module consistency.

04
Module Reassembly

Reassembling matched cells into modules, integrating BMS, and completing system testing and packaging.

Second-life system process overview